Records at Play: The Institute of Jazz Studies @50
A new exhibit of materials from IJS titled Records at Play: The Institute of Jazz Studies @50 is the inaugural exhibit in the Paul Robeson Galleries at Express Newark ( 54 Halsey Street, Newark, NJ 07102). On display through the end of the calendar year, this will be the first time the IJS has exhibited so many of its treasures at once. Although they represent only a small fraction of the Institute’s collections, the artifacts, documents, and sound recordings in this exhibit provide a record of IJS history and the music at its core.
From the Boarding House to the Board Room: 250 Years of Women at Rutgers
The Libraries collaborated with multiple university partners on the documentary “From the Boarding House to Board Room: 250 years of Women at Rutgers” by award winning filmmaker June Cross which was shown last October. Kayo Denda just received notice that the YouTube video for the panel discussion following the film screening is now available.
About “From the Boarding House to Board Room”: Rutgers was founded in 1766 to educate young men, and so it remained for the first 152 years. Yet from the beginning women played vital but unrecognized roles. This film, directed by award-winning filmmaker June Cross and produced by the Institute for Women’s Leadership consortium, highlights the multiple layers of Rutgers’ ongoing transformation – from the campaign to create a separate, co-ordinate women’s college to the first female students to enter Rutgers College. While Rutgers’ story is distinctive, it is also universal. The film considers the radical transformation of higher education and how this revolution continues to meet the needs of 21st century students.

New Jersey Digital Newspaper Project February Update
The latest blog from the New Jersey Digital Newspaper Project introduces us to the new dedicated office space that has been prepared for the project at Alexander Library. It is replete with all the equipment needed for analyzing the papers on microfilm: “film reel arms, a light box, densitometer, jeweler’s loupe, a 100x handheld microscope, static-free cloths and (of course) white gloves,” writes project director Caryn Radick. Reach out to Peter Konin if you are interested in seeing the space.
Perhaps even more exciting, the advisory board has selected the newspapers that they hope to digitize and submitted them for approval to the Library of Congress. Once the titles are approved an announcement will follow shortly, so stay tuned for more from the NJDNP!
SCUA Archivists Teach NJ Librarians Practical Skills
Tim Corlis and Erika Gorder teamed up in January to teach the NJLA workshop, “Archival Basics for Librarians: A workshop for new archivists and special collections librarians.” This workshop is geared toward public libraries who may encounter historical materials or have archival issues come up. It provides practical advice on immediate issues of preservation, writing a finding aid, archival materials, etc. This year, around 25 people participated and they had to turn additional registrations away. The need for this type of course is increasing. Winnowing library budgets mean there aren’t funds to hire archivists, though there continues to be a real need for archiving and conservation skills.

Exhibit at Robeson Library Remembers Longtime Athletic Director
Remembering Coach Wilbur “Pony” Wilson is on display now through March 8 at Paul Robeson Library. Wilson was the athletic director at Rutgers–Camden for over 28 years and coached the Pioneers basketball team to the first 20-win season in Rutgers–Camden athletics history. Under his leadership, the university expanded its varsity sports program from five to 14 teams, and his was the first name enshrined in the Rutgers–Camden Circle of Honor in February 2000.
The exhibit was recently featured on the official Scarlet Raptors website.
The Kalmyks originated in Dzhungaria (today’s northern Xinjiang, China) in the 16th century. They proceeded via Russia and western Europe and, during the 1950s, established unique diasporic communities in Philadelphia as well as in Paterson and Howell. hrough illustrations, photographs, artifacts, and music recordings drawn from the Kalmyk Diaspora Archives Project, this exhibition showcases the Kalmyk journey from pastoral nomadism to post-WWII urban and suburban America.
From Pastoral Nomadism to Global Urbanism: The Complex Journey of Kalmyks in America and Russia is on display at Douglass Library from January 20 through March 31, 2017.
NLM Director Appointed Interim NIH Associate Director for Data Science
The National Institutes of Health (NIH) announced that National Library of Medicine director Patricia Flatley Brennan, RN, PhD will assume an additional role as NIH interim associate director for data science.
The associate director for data science and team provide input to the overall NIH vision and actions undertaken by each of the 27 institutes and centers in support of biomedical research as a digital enterprise. Among other duties, the office oversees the Big Data to Knowledge (BD2K) initiative, stimulating the best developments in the data science community.
“I believe the future of health and health care rests on data—genomic data, environmental sensor-generated data, electronic health records data, patient-generated data, research collected data,” Dr. Brennan observed. “The data originating from research projects is becoming as important as the answers those research projects are providing.”
Read more in the full news release form the National Library of Medicine.
GIF IT UP? Winners
The Digital Public Library of America announced the winners of the GIF IT UP competition. Enjoying this example? See more at their website.


















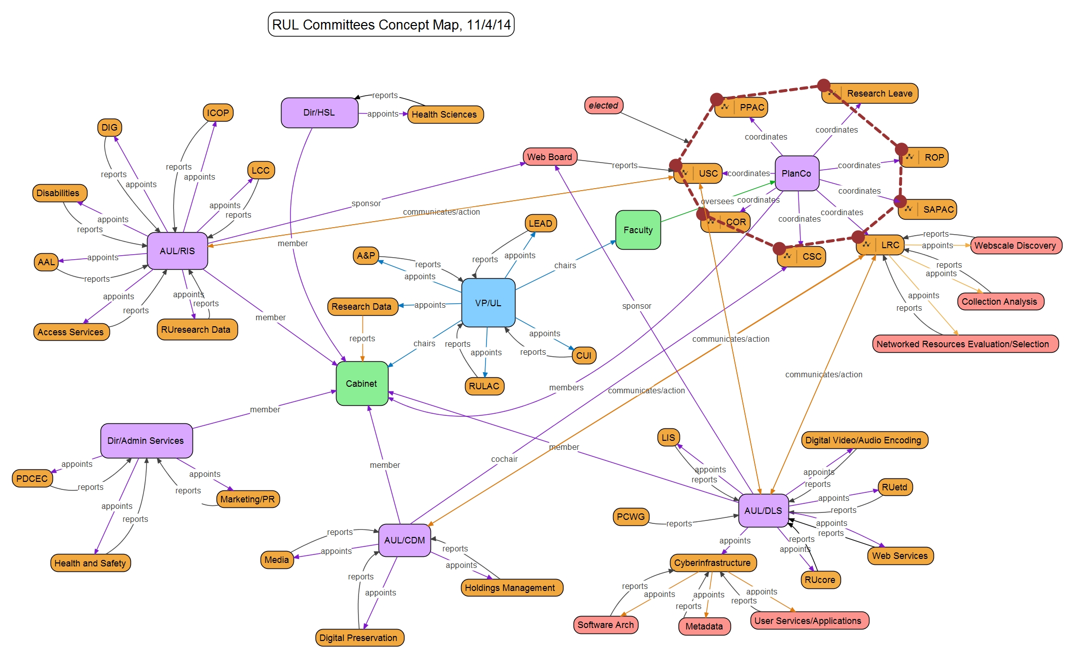
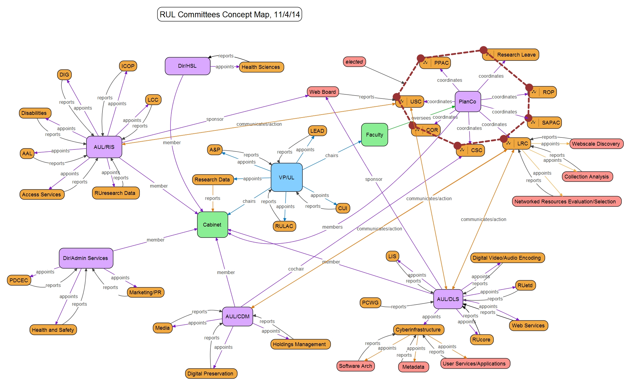
Hello all –


























